Abstract submission and Registration for ESHRE 2026 now open - Join us in London !

How to apply and supporting documents

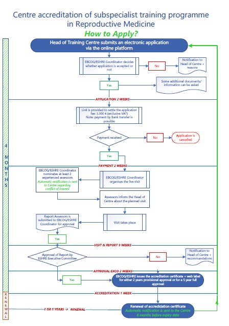
If you want to enrol your Centre in the ESHRE Centre accreditation of training programme in Reproductive Medicine, you should follow the steps below:

  1. The applicant should be the Head of the RM centre (with the Head's agreement, the applicant may also be the Head of the training or tutor).
  2. Before you can get an access to the application platform, you need to create a “MyESHRE account” (if you do not have one). You can create an account via this link.
  3. Apply online here (ATCRM platform) or contact certification@eshre.eu.
  4. Log in with your username (important: do not use your e-mail address as username).
  5. When you enter the application platform, you will be asked to fill in basic questions about the MAR Centre.
  6. In the next step, you select the Complete Questionnaire button and get access to the Head Questionnaire, with questions from 13 areas (sections):
  7. The questionnaire will ask you to upload the following supporting documents:
    a. The completed application form online (required).
    b. The national (not institutional) training programme in Reproductive medicine (if exists).
    c. A Memorandum of understanding (MoU) or contract with other institution where missing part of training program for fellow is provided (if all modules are not available in house/in the applicant centre)
    d. Training Syllabus (required)
    e. Trainees Logbooks (required).
    f. Training timetable for Trainees (if available).
    g. Training programme for Tutors in the Centre (if available).
    h. Research project where trainees are involved (required)
    i. Research profile of the centre (required)
  8. The questionnaire cannot be submitted until all the required questions have been completed.
  9. After successfully submitting the Head Questionnaire, the applicant will be asked to select one or more of their Trainees by entering their e-mail addresses.
  10. After selecting “Send button”, the fellow will be invited to complete the Fellow Questionnaire.
  11. Fellows should answer honestly and independently from their tutors or heads. The answers will only be accessible to ESHRE assessors.
  12. Once the complete Fellow Questionnaires have been submitted, the Coordinator of ATCRM Steering Committee is notified of the application following submission of the electronic application and decides whether your application is accepted or not according fulfilling criteria (you will be informed about decision by mail). In case of missing information’s or need to submit additional papers, coordinator will ask for it.
  13. After acceptance of your application, a link is provided to settle the application fee: 3300 Euro (exclusive VAT).
  14. ATCRM Coordinator Steering Committee nominates 2 experienced assessors. You will receive an automatic notification with the names of the assessors (conflict of interest).
  15. Assessors will send at least 3 dates for visit to centre, minimum 3 months before visit.
  16. After you confirm the date ESHRE will organise the live visit after scheduling the date between assessors and centre. Flights and accommodation for assessors will be arranged and covered by ESHRE.
  17. Assessors will inform head of centre about the face-to-face visit schedule/timetable of visit and send it to responsible person in advance. Persons invited for interview with assessors are different, but obligatory present are: head of hospital, head of department, head of training, some of tutors, fellow or fellows (all), head of laboratory. Others like head of andrology, rep. surgery, etc will be invited according to assessors need based on submitted questionnaire. Following the assessment visit, the completed report from the assessors is submitted to the ESHRE Executive Committee for approval.
  18. ESHRE issues the accreditation certificate and the web label for the training centre for either 2 years provisional approval or for 5 years full approval.

Renewal of your accreditation certificate: an automatic notification will be sent 6 months before expiry date.

The flowchart and timeline of the whole accreditation process is here.




Download flowchart

Flowchart ATCRM

Share this page